热点板块分析:低空经济、华为Mate70、破净、重组概念股票大全
本周热门板块:低空经济、华为、破净与重组概念股或将引领风骚!(附股票大全)
在本周的股市中,几个热门板块格外引人注目,其中低空经济、华为概念、破净概念以及合并重组概念股表现尤为突出。这些板块不仅代表了当前市场的热点,更预示着未来可能的投资风向。下面,我们将重点介绍每个板块中的前三支股票,供投资者参考。

一、低空经济概念龙头股票
低空经济作为新兴领域,近年来备受关注。随着政策的逐步放开和技术的不断进步,低空经济将迎来爆发式增长。以下是该板块中的前三支股票:
• 万丰奥威(002085):作为国内领先的通用航空制造企业,万丰奥威在无人机、通航飞机等领域具有显著优势。公司近年来不断加大研发投入,积极拓展国内外市场,未来有望在低空经济领域占据重要地位。
• 中信海直(000099):中信海直是国内最大的海上石油直升机服务供应商,拥有丰富的飞行经验和强大的技术实力。随着低空经济的不断发展,公司有望拓展更多业务领域,实现业绩的持续增长。
• 宗申动力(001696):宗申动力主要从事摩托车发动机、通用动力机械等产品的研发、生产和销售。公司近年来积极布局通航领域,通过收购和合作等方式,逐步构建起完整的通航产业链。未来,宗申动力有望在低空经济领域实现更大的突破。
热门板块 低空经济概念
- 万丰奥威(002085)
- 中信海直(000099)
- 宗申动力(001696)
- 四川九洲(000801)
- 上工申贝(600843)
展开全文
- 卧龙电驱(600580)
- 上海建工(600170)
- 光洋股份(002708)

二、华为Mate70及汽车概念股
华为作为全球领先的科技企业,其每一次新品发布都备受瞩目。近期,华为Mate70及汽车概念的股票也备受关注。以下是该板块中的前三支股票:
• 福日电子(600203):福日电子是华为的重要合作伙伴之一,双方在多个领域展开了深入合作。随着华为Mate70的发布和华为汽车在市场上的逐步推广,福日电子有望受益于华为的业务增长,实现业绩的稳步提升。
• 欧菲光(002456):欧菲光作为全球领先的精密光电薄膜元器件制造商,与华为保持着紧密的合作关系。公司近年来积极布局智能汽车领域,为华为汽车提供核心零部件。未来,随着华为汽车在市场上的不断推广,欧菲光有望获得更多的业务机会。
• 维信诺(002387):维信诺是一家专注于OLED技术的企业,与华为在显示领域有着深入的合作。随着华为Mate70等新品对OLED屏幕需求的增加,维信诺有望受益于华为的业务增长,实现业绩的快速增长。

#华为Mate70及汽车摡念股票
- 福日电子(600203)
- 欧菲光(002456)
- 维信诺(002387)
- 和胜股份(002824)
- 冠捷科技(000727)
- 日出东方(603366)
- 奥特佳(002239)
- 北汽蓝谷(600733)
- 广汽集团(601238)
三、合并重组概念
合并重组作为资本市场的重要活动,一直是投资者关注的焦点。以下是该板块中的前三支股票:
• 东方明珠(600637):东方明珠作为上海文广集团旗下的上市公司,近年来在媒体、旅游、文化等多个领域取得了显著成绩。随着文化产业的快速发展和资源整合的加速推进,东方明珠有望通过合并重组等方式实现业务的进一步拓展和升级。
• 上海建科(603153):上海建科是一家专注于建设工程领域的综合性服务企业。公司近年来积极布局智慧城市、绿色建筑等新兴领域,通过技术创新和业务拓展不断提升核心竞争力。未来,随着行业整合的加速推进,上海建科有望通过合并重组等方式实现业务的快速增长。
• 中南股份(000717):中南股份是一家从事钢铁冶炼、加工和销售的企业。公司近年来积极推进转型升级和结构调整,不断提升产品质量和服务水平。随着钢铁行业的整合和重组加速推进,中南股份有望通过合并重组等方式实现资源的优化配置和业务的协同发展。
##奇速英语时文阅读APP/小程序
- 海量万篇+日更新
- 个性化定制阅读
- 听说读写一体化
- 62万小初高会员
##单词突击营app

#合并重组概念
- 东方明珠(600637)
- 上海建科(603153)
- 中南股份(000717)
- 佛塑科技(000973)
- 青岛双星(000599)
-广汽集团(601238)
-上汽集团(600104)
- 上海电气(601727)
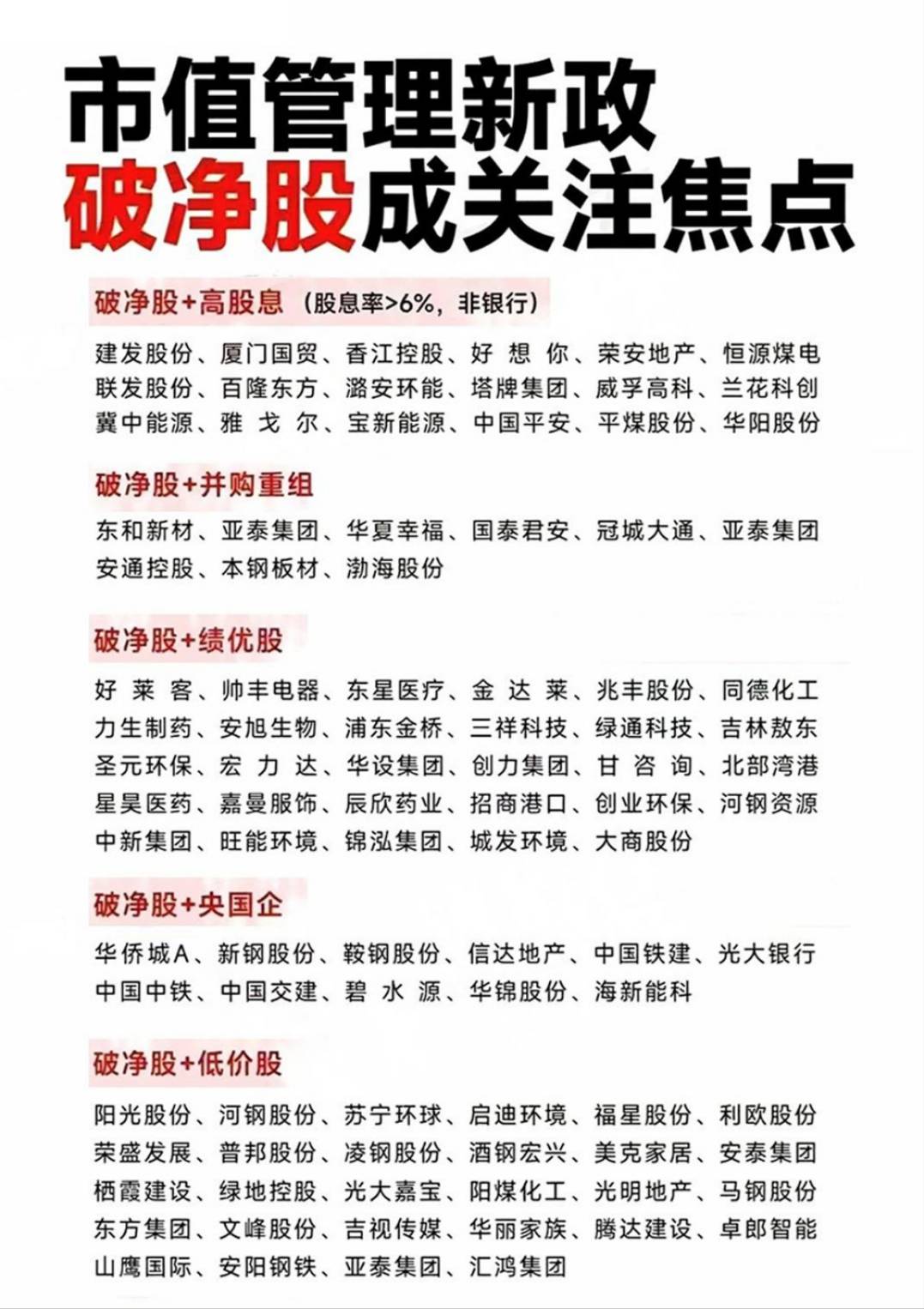
四、破净概念股票
破净股作为市场中的一类特殊股票,往往具有较高的安全边际和投资价值。以下是该板块中的前三支股票:
• 郑州银行(002936):郑州银行作为一家地方性商业银行,近年来在业务拓展和风险管理方面取得了显著成绩。随着金融行业的快速发展和市场竞争的加剧,郑州银行有望通过优化业务结构、提升服务质量等方式实现业绩的稳步增长。当前,公司股价处于破净状态,具有较高的投资价值。
• 中储股份(600787):中储股份是一家从事物流仓储业务的上市公司。公司近年来积极布局现代物流领域,通过技术创新和业务拓展不断提升核心竞争力。随着物流行业的快速发展和资源整合的加速推进,中储股份有望通过优化资源配置、提升运营效率等方式实现业绩的快速增长。当前,公司股价同样处于破净状态,为投资者提供了较好的投资机会。
• 上汽集团(600104):上汽集团作为国内领先的汽车制造商之一,在新能源汽车、智能网联等领域具有显著优势。公司近年来不断加大研发投入和市场拓展力度,积极应对市场变化和行业竞争。当前,虽然公司股价处于破净状态,但考虑到其在汽车行业的领先地位和未来的发展潜力,上汽集团仍具有较高的投资价值。

##破净概念
- 郑州银行(002936)
- 中储股份(600787)
- 上汽集团(600104)
- 交运股份(600676)
- 东方集团(600811)
- 包钢股份(600010)
-永泰能源(600157)
- 亿利达(002686)
- 海航控股(600221)
综上所述,本周的热门板块涵盖了低空经济、华为概念、合并重组以及破净概念等多个领域。投资者可以根据自身的风险偏好和投资目标选择合适的股票进行投资。同时,也需要注意市场风险和政策变化对股票走势的影响,做好风险管理和资产配置工作。

评论